Why Continuous Security Is the New Standard for Audit Readiness
| For years, organizations have treated security audits as annual events: a brief surge of... |
6 minute read
| For years, organizations have treated security audits as annual events: a brief surge of... |
For Teams That Already Know the Basics
For many organizations, December means code freezes,...
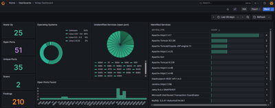
What is LRL-SCAN? LRL-Scan (https://gitlab.com/lostrabbitlabs/lrl-scan) is a free open-source...
.png?width=600&height=150&name=LRLallBanner(2).png)